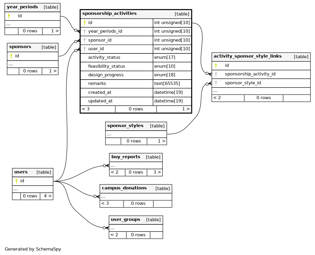
sponsorship_activities

0 rows


Columns

Column Type Size Nulls Auto Default Children Parents Comments
id INT UNSIGNED 10 null
activity_sponsor_style_links.sponsorship_activity_id activity_sponsor_style_links_ibfk_1 C
year_periods_id INT UNSIGNED 10 null
year_periods.id sponsorship_activities_ibfk_1 C

年度期間ID

INT UNSIGNED 10 null
sponsors.id sponsorship_activities_ibfk_2 C

企業ID

user_id INT UNSIGNED 10 null
users.id sponsorship_activities_ibfk_3 C

担当者ID

activity_status enum('unstarted', 'material_sent', 'forms_sent', 'confirmed', 'invoice_sent', 'payment_confirmed', 'receipt_sent', 'rejected') 17 unstarted

活動ステータス

feasibility_status enum('unstarted', 'possible', 'impossible') 10 unstarted

協賛可否

design_progress enum('unstarted', 'created_by_student', 'created_by_company', 'completed') 18 unstarted

デザイン進捗

remarks TEXT 65535 null

備考

created_at DATETIME 19 CURRENT_TIMESTAMP
updated_at DATETIME 19 CURRENT_TIMESTAMP

Indexes

Constraint Name Type Sort Column(s)
PRIMARY Primary key Asc id
sponsor_id Performance Asc sponsor_id
user_id Performance Asc user_id
year_periods_id Performance Asc year_periods_id

Relationships